Design Flow - Measurement Aided Development

Measurement-aided Doherty amplifier design - chapter 4

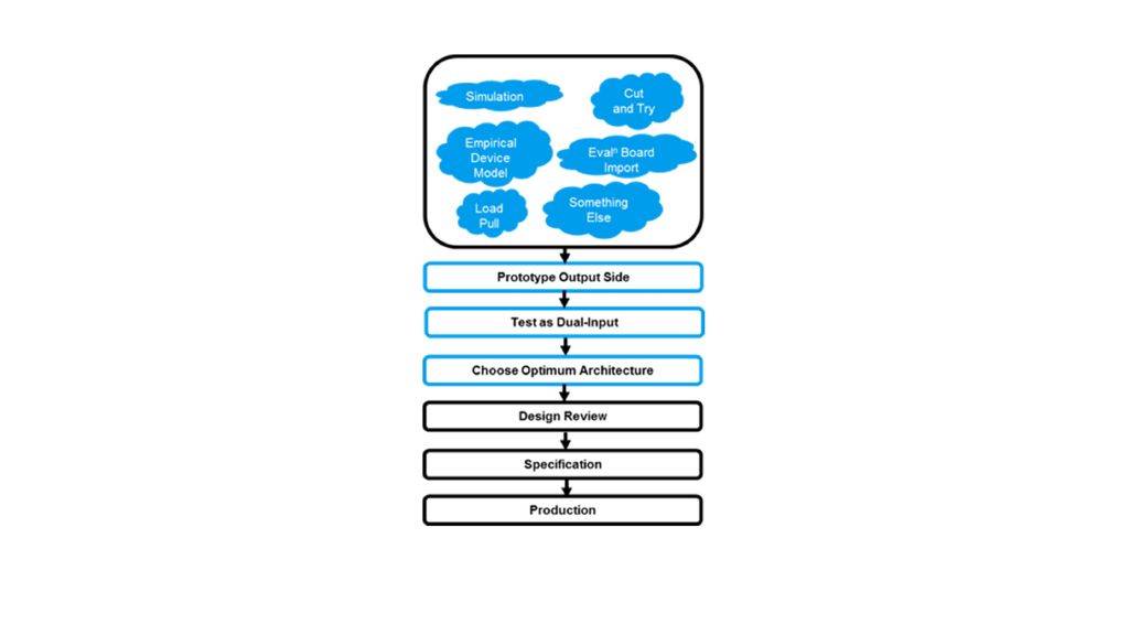
Doherty amplifier design flow chart
Doherty amplifier design flow chart

Properly understanding any engineering concept, before embarkation on the design is imperative. Doherty is no different. Where possible, it is highly advisable to build simulation environments to correlate with the design, at least to understand trends and sensitivities. Design confidence and insight is, in the case of Doherty, now augmented by measurement.

The starting point for this measurement phase is a dual-input Doherty DUT – comprising two input ports, input and output matching networks, active devices, bias networks, and the Doherty combiner.Whether developing a high power discrete device based Doherty, or an integrated circuit (RFIC) version, the proposed design flow may still be beneficially applied. In both cases, a conventional, fixed RF input split architecture may be laid out.

To do so provides a reference, a benchmark, against which the dual-input derived variants may be compared.

Ask the expert

Gareth Lloyd

Gareth Lloyd

Gareth Lloyd graduated from the University of Leeds in 1994 with a degree in Electronic & Electrical Engineering. Gareth has worked in various engineering and management roles, in different industries, for major companies including Ericsson, Huawei, ZTE, TriQuint and Andrew Corporation. Gareth joined Rohde & Schwarz in 2015, as a Senior Expert. His primary work focus is performance differentiated radio front-ends (RFFE).

Ask Gareth

Related chapters

请求信息

如果您有任何疑问或需要了解更多信息,请填写此表格,我们会尽快回复您。

推广许可

你的申请已提交,我们稍后会联系您。
An error is occurred, please try it again later.